返回
小知经验
网站首页
美食营养
游戏数码
手工爱好
生活家居
健康养生
运动户外
职场理财
情感交际
母婴教育
时尚美容
知识问答
搜索
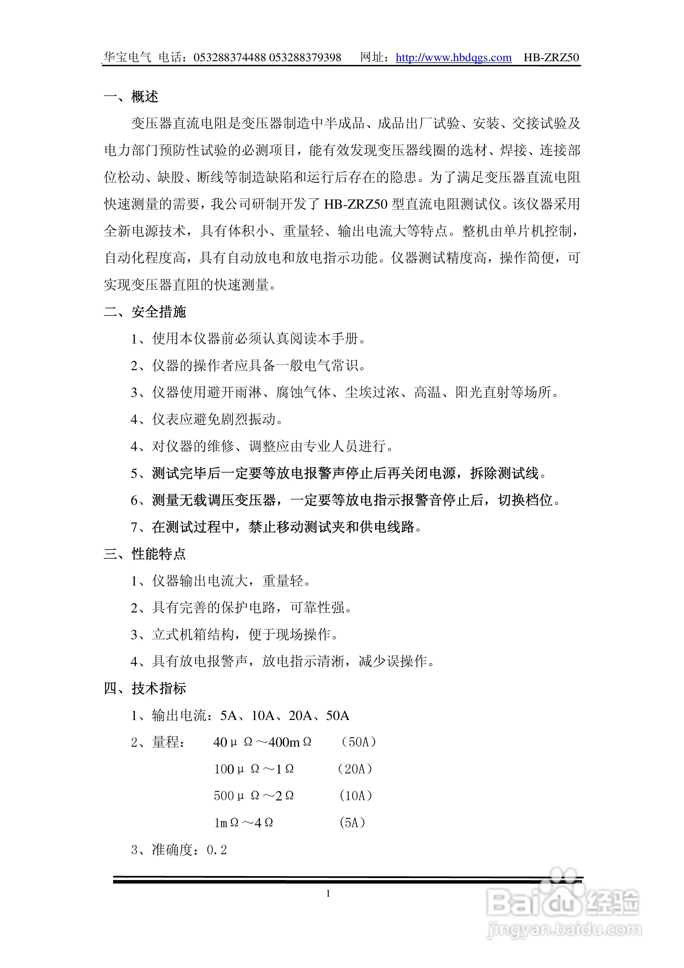
华宝HB-ZRZ50变压器直流电阻速测仪/感性电阻测试仪说
时间:2024-11-18 02:10:13
华宝HB-BZ+变压器变比测试仪说明书
华宝HB-JT接地导通电阻测试仪说明书
华宝HB-ST双钳式接地电阻测试仪说明书
华宝HB-BZ变压器变比组别测试仪说明书
华宝HB-BRS变压器容量损耗测试仪说明书
为你推荐:
丸子汤怎么做好吃
手机网速太慢怎么办
广州大学怎么样
吸顶灯怎么安装
怎么测排卵期
怎么给c盘增加空间
淘宝怎么申请退货
养老保险基数怎么算
小孩发烧39度怎么办
qq怎么下载
© 2025 小知经验
信息来自网络 所有数据仅供参考
有疑问请联系站长 site.kefu@gmail.com