网站首页 美食营养 游戏数码 手工爱好 生活家居 健康养生 运动户外 职场理财 情感交际 母婴教育 生活知识 知识问答

华硕PRO4LS笔记本电脑使用说明书:[1]

时间:2024-10-14 02:50:00

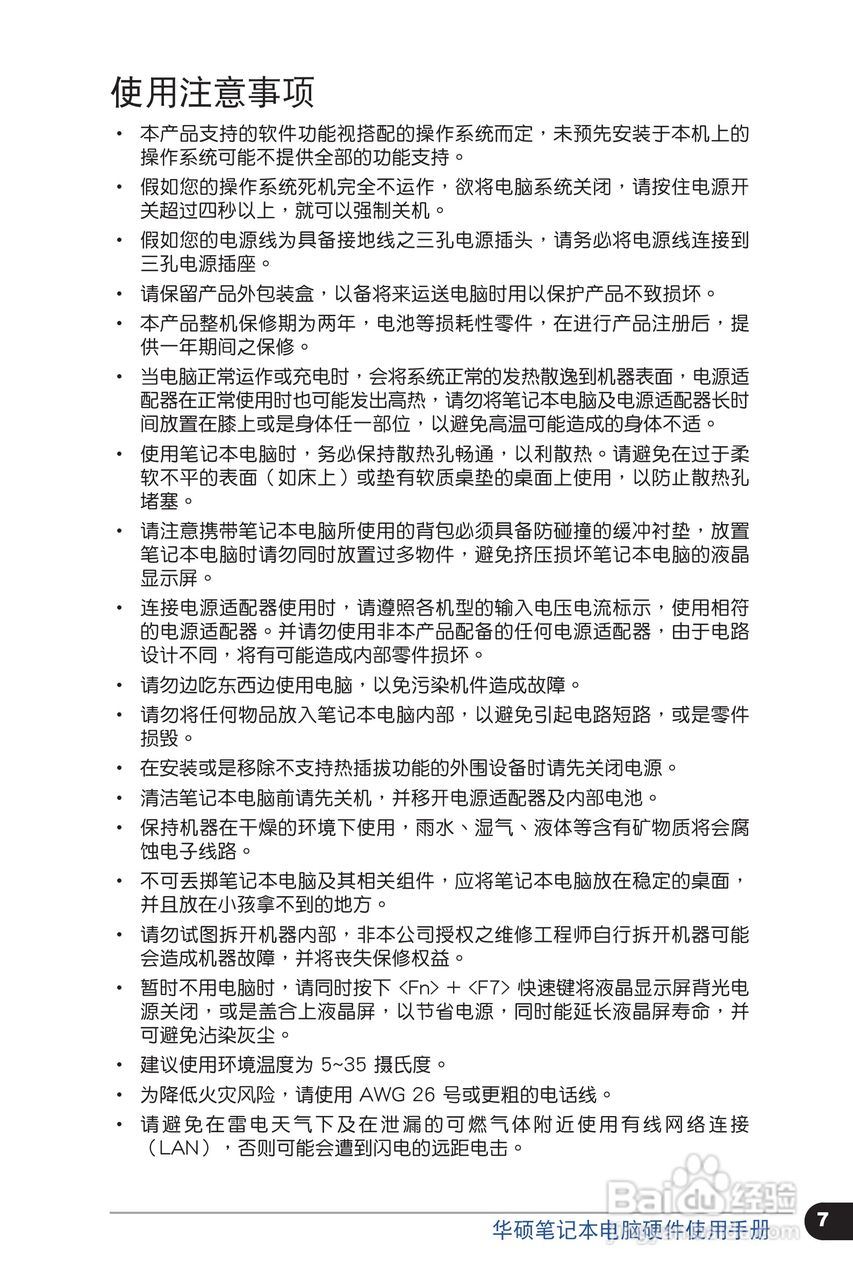
本篇为《华硕PRO4雉搽妤粲LS笔记本电脑使用说明书》,主要介绍该产品的使用方法以及常见故障解决方案。

华硕PRO4LS笔记本电脑使用说明书:[1]

华硕PRO4LS笔记本电脑使用说明书:[1]

华硕PRO4LS笔记本电脑使用说明书:[1]

华硕PRO4LS笔记本电脑使用说明书:[1]

华硕PRO4LS笔记本电脑使用说明书:[1]

华硕PRO4LS笔记本电脑使用说明书:[1]

华硕PRO4LS笔记本电脑使用说明书:[1]

华硕PRO4LS笔记本电脑使用说明书:[1]

华硕PRO4LS笔记本电脑使用说明书:[1]

华硕PRO4LS笔记本电脑使用说明书:[1]

© 2026 小知经验
信息来自网络 所有数据仅供参考
有疑问请联系站长 site.kefu@gmail.com